Geschichte
Die Geschichte der Stechmans von Jürgen bis Elizabeth
Mit einer Auswahl der Dokumente
Der erste Vorfahr, der in den Niederlanden ansässig war, war Jürgen Stechman.
Aufgebot Jurgen Stechman und Anna Catharina Sparenberg:
Mit einer Auswahl der Dokumente
Der erste Vorfahr, der in den Niederlanden ansässig war, war Jürgen Stechman.
Aufgebot Jurgen Stechman und Anna Catharina Sparenberg:

Jurgen (Jurien) Stechman kommt laut Aufgebot aus "de Leuwe". Das ist höchstwahrscheinlich Lühe an der Elbe, Gemeinde Jork. Er zeichnet mit Jürgen Stechman, ein deutlicher Hinweis auf eine deutsche Herkunft. Jürgen ist 1743 geboren und stirbt 1794 in Demeraire, Guyana.
Er heiratet Anna Catharina Sparenberg, 12.05.1775 in Amsterdam, geb. 1756, gest. im Alter von siebzig Jahren 05.12.1825 in Amsterdam.
Jürgen Stechman wird assistiert von Balster Voet.
Catharina Sparenberg wird assisitiert von ihrem Vater Jan Gerrit Sperrenberg.
Er heiratet Anna Catharina Sparenberg, 12.05.1775 in Amsterdam, geb. 1756, gest. im Alter von siebzig Jahren 05.12.1825 in Amsterdam.
Jürgen Stechman wird assistiert von Balster Voet.
Catharina Sparenberg wird assisitiert von ihrem Vater Jan Gerrit Sperrenberg.
Sie bekommen sieben Kinder, geboren zwischen 1777 und 1790 in Amsterdam.
i. Anna Stechman, geb. 1777 in Amsterdam.
Sie heiratet Dirk Veelwaard, 30.10.1795 in Amsterdam.
ii. Jan Stechman geb. 1779.
iii. Catharina Stechman, geb. 1781 in Amsterdam, gest. 01.12.1784 in Amsterdam.
iv. Mietje Stechman, geb. 1783 in Amsterdam, gest. 13.11.1784 in Amsterdam.
v. Catrina Stechman, geb. 1785 in Amsterdam.
vi. Elizabeth Stechman, geb. 1788 in Amsterdam.
Sie heiratet Daniel van Engelsdorp.
vii. Gerrit Stechman, geb. 1790 in Amsterdam.
Sterben Anna Catharina Sparenberg:
Sie heiratet Dirk Veelwaard, 30.10.1795 in Amsterdam.
ii. Jan Stechman geb. 1779.
iii. Catharina Stechman, geb. 1781 in Amsterdam, gest. 01.12.1784 in Amsterdam.
iv. Mietje Stechman, geb. 1783 in Amsterdam, gest. 13.11.1784 in Amsterdam.
v. Catrina Stechman, geb. 1785 in Amsterdam.
vi. Elizabeth Stechman, geb. 1788 in Amsterdam.
Sie heiratet Daniel van Engelsdorp.
vii. Gerrit Stechman, geb. 1790 in Amsterdam.
Sterben Anna Catharina Sparenberg:


Aus dieser Anzeige lässt sich vieles herleiten:
- Anna Catharina Sparenberg starb am 05.12.1825 um 17:00 Uhr im Alter von siebzig Jahren.
- Jurgen Stechman war damals schon gestorben.
- Die Tochter Anna war schon Witwe, Dirk Veelwaard war schon gestorben.
- Elizabeth und ihr Mann Daniel van Engelsdorp lebten noch, wie auch die Tochter von Jurgen, Catharina (Catrina, geb. 1785).
- Die Töchter Catharina (geb. 1781, gest. 1784) und Mietje (geb. 1783, gest. 1784) waren schon gestorben, werden hier also nicht genannt. Aber auch Gerrit wird nicht erwähnt, was bedeuten kann, dass auch er schon verstorben ist.
Jurgen ist Schiffer, fährt um die ganze Welt (siehe Schiffsmeldungen). Er fährt 1793 nach Demeraire, Guyana und ist dort 1794 gestorben, wie das folgende Dokument zeigt:
- Anna Catharina Sparenberg starb am 05.12.1825 um 17:00 Uhr im Alter von siebzig Jahren.
- Jurgen Stechman war damals schon gestorben.
- Die Tochter Anna war schon Witwe, Dirk Veelwaard war schon gestorben.
- Elizabeth und ihr Mann Daniel van Engelsdorp lebten noch, wie auch die Tochter von Jurgen, Catharina (Catrina, geb. 1785).
- Die Töchter Catharina (geb. 1781, gest. 1784) und Mietje (geb. 1783, gest. 1784) waren schon gestorben, werden hier also nicht genannt. Aber auch Gerrit wird nicht erwähnt, was bedeuten kann, dass auch er schon verstorben ist.
Jurgen ist Schiffer, fährt um die ganze Welt (siehe Schiffsmeldungen). Er fährt 1793 nach Demeraire, Guyana und ist dort 1794 gestorben, wie das folgende Dokument zeigt:


Dieses Dokument wurde erstellt zur Eheschließung seiner Tochter Elizabeth mit Daniel van Engelsdorp. In der französischen Zeit wurden die Dokumente in Französisch abgefasst.
Aufgebot Pieter Stechman en Gerredina van Egten:
Jurgens (wahrscheinlicher) Bruder Pieter stammt aus "De Luye", bzw. von « der Leuie ». Jurgen ist Zeuge bei der Taufe von Pieters Tochter Anna am 2. November 1768.
Die anderen Taufzeugen bei Pieters Kindern sind Mette Helmers aus Hiddigwarden, verh. mit Helmert Munnick van Nijenkoop = Helmerich Mönch von Neuenkoop.
Hiddigwarden und Neuenkoop liegen an der Weser. Nördlicher, an der Mündung des Flüsschens Geeste, lag der Ort Lehe, jetzt ein Ortsteil von Bremerhaven. Auch das kann der Geburtsort sein von Jürgen und Pieter. In Lühe/Jork an der Elbe wohnen aber auch jetzt noch einige Stechmanns, was für diesen Ort als Herkunftsort spricht.
Aufgebot Pieter Stechman en Gerredina van Egten:
Jurgens (wahrscheinlicher) Bruder Pieter stammt aus "De Luye", bzw. von « der Leuie ». Jurgen ist Zeuge bei der Taufe von Pieters Tochter Anna am 2. November 1768.
Die anderen Taufzeugen bei Pieters Kindern sind Mette Helmers aus Hiddigwarden, verh. mit Helmert Munnick van Nijenkoop = Helmerich Mönch von Neuenkoop.
Hiddigwarden und Neuenkoop liegen an der Weser. Nördlicher, an der Mündung des Flüsschens Geeste, lag der Ort Lehe, jetzt ein Ortsteil von Bremerhaven. Auch das kann der Geburtsort sein von Jürgen und Pieter. In Lühe/Jork an der Elbe wohnen aber auch jetzt noch einige Stechmanns, was für diesen Ort als Herkunftsort spricht.

Diese Zeitungsartikel aus 1779 und 1780 zeigen, dass sowohl Jürgen als auch Pieter Offiziere waren auf Schiffen, die nach Süd-Amerika fuhren:


Beide sind regelmäßig und über lange Zeit nach Süd-Amerika gefahren, wo es eine niederländische Kolonie gab mit vielen Plantagen. Jürgen ist dort gestorben. Pieter hat die Gegend von Demeraire, Guyana auch befahren und eine Karte in Auftrag gegeben.

Die Karte zeigt das Gebiet der Koloniën Essequibo und Demerara mit den Plantagen. Der Fluss links ist die Demeraire oder Demerara. Die Karte ist « von See kommend » gezeichnet und steht deshalb « kopfüber » (Norden ist unten).
Große Teile der niederländischen Besitzungen in Guyana gingen verloren, nur Surinam blieb niederländisch.
Schiffsmeldungen in der Periode 1760-1790 nennen Pieter und Jürgen als Schiffer mit als Heimathafen u.a. Middelburg.
Auf dem Schiff „De Zwerver/De Swerver“ haben sowohl Pieter als auch Jürgen Dienst getan. In den Meldungen werden nicht immer die Vornamen der Schiffer genannt. Deshalb ist nicht klar, ob Pieter und Jürgen auch beide auf anderen Schiffen gefahren sind. Wer „M.“ Stechman ist, ist nicht bekannt.
Tabelle Schiffsmeldungen Stechman
Große Teile der niederländischen Besitzungen in Guyana gingen verloren, nur Surinam blieb niederländisch.
Schiffsmeldungen in der Periode 1760-1790 nennen Pieter und Jürgen als Schiffer mit als Heimathafen u.a. Middelburg.
Auf dem Schiff „De Zwerver/De Swerver“ haben sowohl Pieter als auch Jürgen Dienst getan. In den Meldungen werden nicht immer die Vornamen der Schiffer genannt. Deshalb ist nicht klar, ob Pieter und Jürgen auch beide auf anderen Schiffen gefahren sind. Wer „M.“ Stechman ist, ist nicht bekannt.
Tabelle Schiffsmeldungen Stechman
Jahr Stechman Pieter Stechman Jurgen Stechman Schiff Heimarhafen, Ziel, von wo kommend
1763 x Wilhelm Rotterdam
1763 x Wilhelm Rotterdam
1763 x Wilhelm van New York
1764 x Emma Rotterdam
1764 x Emma Rotterdam
1764 x Emma Rotterdam
1764 x Emma Hellevoet
1764 x Emma Hellevoet
1764 x Emma Rotterdam
1771 x De Swerver Middelburg
1774 x Amsterdam
1774 x Amsterdam
1776 x De Negotie en Zeevaart Amsterdam
1778 x De Negotie en Zeevaart Amsterdam
1778 x De Negotie en Zeevaart Amsterdam
1778 x naar Kadiz
1778 x naar Ostende
1779 x De Zwerver Middelburg
1779 x De Zwerver Middelburg
1780 x De Negotie en Zeevaart Middelburg
1780 x De Swerver Middelburg
1780 x Naar Middelburg
1780 x Oostende
1784 x Akerendam Amsterdam
1788 M. Stechman
1763 x Wilhelm Rotterdam
1763 x Wilhelm Rotterdam
1763 x Wilhelm van New York
1764 x Emma Rotterdam
1764 x Emma Rotterdam
1764 x Emma Rotterdam
1764 x Emma Hellevoet
1764 x Emma Hellevoet
1764 x Emma Rotterdam
1771 x De Swerver Middelburg
1774 x Amsterdam
1774 x Amsterdam
1776 x De Negotie en Zeevaart Amsterdam
1778 x De Negotie en Zeevaart Amsterdam
1778 x De Negotie en Zeevaart Amsterdam
1778 x naar Kadiz
1778 x naar Ostende
1779 x De Zwerver Middelburg
1779 x De Zwerver Middelburg
1780 x De Negotie en Zeevaart Middelburg
1780 x De Swerver Middelburg
1780 x Naar Middelburg
1780 x Oostende
1784 x Akerendam Amsterdam
1788 M. Stechman
Das älteste Kind von Jürgen Stechman und Anna Catharina Sparenberg, Anna Stechman, ist 1777 in Amsterdam geboren und am 15.03.1828 in Amsterdam gestorben. Am 22. November 1795 heiratet sie Dirk Veelwaard. (Sohn von Hermanus Veelwaart und Cornelia Liskaljet). Anna war von Beruf Hebamme. Dirk ist Büroangestellter und Plattendrucker. Er ist am 09.07.1769 in Amsterdam geborenen und am 13.02.1821 dort gestorben.
Sie haben eine Tochter, Anna Cornelia Veelwaard, geboren 07.02.1796 in Amsterdam, gestorben 12.01.1835 in Amsterdam. Sie heiratet am 07.08.1816 François sr. ten Have in Amsterdam.
Jürgens Tochter Elizabeth heiratet Daniel van Engelsdorp.
Sie haben eine Tochter, Anna Cornelia Veelwaard, geboren 07.02.1796 in Amsterdam, gestorben 12.01.1835 in Amsterdam. Sie heiratet am 07.08.1816 François sr. ten Have in Amsterdam.
Jürgens Tochter Elizabeth heiratet Daniel van Engelsdorp.

"Heeden, den twee en twintigsten november Achttienhonderdtwaalf des namiddags ten half een uur, zijn voor ons Adjunct Maire der stad Amsterdam als Ambtenaar van den burgerlijke stand verschenen ten einde een huwelijk aan te gaan Daniel van Engelsdorp van Middelburg departement der monden van de Schelde xxxxxx oud zevenentwintig jaren wonend alhier meerderjarige zoon van Pieter Jacob Engelsdorp xxx wonende te Middelburg en Janna Kramer overleden ten eenre zijde en Elisabeth Stechman van Amsterdam buiten beroep oud vierentwintig jaren, wonende alhier meerderjarige dochter van Jurgen Stechman overleden Anna Catharina Sparenberg Suppooste In het Sint Pieters Gasthuis alhier ter anderen zijde de voorafgaande actes wel neevens het derde hoofdstuk van het huwelijk volgens dekret van 25 Ventose van het jaar elf voorgeleezen zijn bestaan ten Eersten, en een Extract uit het register der aankondigingen behoorlijk alhier gezinied den achtsten en vijftiende november laastleden ten tweden de dootscedulle der verloofden, ten derden de doodcedul van de moeder des bruidegoms ten vierde de acte van bekendheid volgens het overlijden des vaders van de bruid ten vijfden de beide actes van toestemming van de vader des bruidegoms en de moeder van de bruid waarna zij bij name en afzonderlijk hebben afgevraagd of zij elkander aannamen als man en vrouw hetwelk door hun ieder in het bijzonder met ja beantwoord xxx hebben wij in naam der wet uitspraak gedaan dat zij door het huwelijk zijn vereend alles ingevolge het derde hoofdstuk dero met den xxx van het jaar elf in tegenwoordigheid van Christiaan Meilink xxx bij het hof van rekeningen oud een en zestig jaren, Alexander van Hierden chirurgijn oud dertig jaren, Pieter Hermanus de Kringse (?) commis bij het Hof van rekeningen oud drie en veertig Jaren en Jan Carel van den Burg boekhouder oud vierendertig jaren alle wonende alhier zijnde deze acte door ons vervaardigd voorgelezen aan de comparanten welke zodan hebben getekend
P. van Engelsdorp E. Sctechman C. Meilink A. van Hierden P. H. de Kringse (?) J. C. van den Burg"
In der Akte ist Sprache vom Datum 25 Ventose im Jahr elf. Das ist die Zeitrechnung nach dem französisch-republikanischen Kalender. Ventose ist die Periode von 19. Februar bis zum 20. März. Das Jahr elf ist gleich zu setzen mit dem Jahr 1804. Das passende Datum ist 16.03.1804. Obwohl der republikanische Kalender 1805 wieder abgeschafft wurde, blieb in der Zeit Napoleons bis 1813 der französische Einfluss auf die Administration bestehen. Die Akte selber ist nach dem uns bekannten Kalender datiert.
P. van Engelsdorp E. Sctechman C. Meilink A. van Hierden P. H. de Kringse (?) J. C. van den Burg"
Elizabeths Mutter, Anna Catharina Sparenberg, die Ehefrau von Jürgen Stechman, ist Witwe und „suppooste“ im Sint Pieters Gasthuis in Amsterdam, also Wärterin, Portière oder Saalwärterin.
In der Akte ist Sprache vom Datum 25 Ventose im Jahr elf. Das ist die Zeitrechnung nach dem französisch-republikanischen Kalender. Ventose ist die Periode von 19. Februar bis zum 20. März. Das Jahr elf ist gleich zu setzen mit dem Jahr 1804. Das passende Datum ist 16.03.1804. Obwohl der republikanische Kalender 1805 wieder abgeschafft wurde, blieb in der Zeit Napoleons bis 1813 der französische Einfluss auf die Administration bestehen. Die Akte selber ist nach dem uns bekannten Kalender datiert.
Der älteste Sohn von Jürgen und Anna Catharina, Jan Stechman, geb. 1779 in Amsterdam, fährt auch zur See und ist wohl in die Fußstapfen seines Vaters getreten. Jan ist eingeschrieben im Sterberegister von Amsterdam als Jan Stegman, geboren Amsterdam, Steuermann auf dem Schiff mit Namen "Gerarda Jacoba Louisa", geführt von Kapitän J. Johannesen. Er ist gestorben am 7. März 1815 auf der Plantage Gelderland River von Barbice und am 14. Sept. 1824 eingeschrieben in das vorgenannte Register. Er ist also erst neun Jahrer später in Amsterdam als gestorben eingeschrieben, woran sich zeigt, dass die Kommunikation damals nicht immer schnell und problemlos verlief. Daraus geht auch hervor, dasst er die selbe Route befuhr wie sein Vater und sein Onkel.
Er heiratet Cornelia Veelwaard, 24.05.1807 in Amsterdam, geb. 26.02.1781 (Tochter von Hermanus Veelwaart und Cornelia Liskaljet), gest. 05.02.1830 in Amsterdam. Sie ist eine Schwester von Dirk Veelwaard, dem Ehegatten seiner Schwester Anna Stechman.
Jan und Cornelia haben folgende Kinder:
i. Jan William Stechman geb. 08.07.1808 in Amsterdam.
ii. Elizabeth Catharina Stechman geb. 30.11.1811 in Amsterdam, gest. 22.07.1891 in
Amsterdam. Beruf: Stärkster (1870).
iii. Hermanus Dirk Stechman geb. 24.05.1814.
Ihr Sohn Hermanus Dirk Stechman, geb. 24.05.1814 in Amsterdam, gest. 14.04.1865 in Amsterdam, fährt nicht, aber wird Zimmermann (1844). Dass es mit dem Beruf nicht al zu gut lief geht aus den anderen Angaben hervor. Er ist auch noch Diener (1849), Büroangestellter und Zigarrenkistenmacher. Hermanus war bei der 10. Abteilung Infanterie.
Er heiratet Anna Maria Binzer, 06.06.1849 in Amsterdam, geb. 13.06.1824 in Arnhem.
Für heutige Verhältnisse waren die Menschen damals ziemlich klein. Aber die Stechmans scheinen doch noch kleiner gewesen zu sein als der Durchschnitt. Hermanus’ signalement lautet: 1.57 m, ovales Gesicht, hohe Stirn, blaue Augen, dicke Nase, kleiner Mund, dickes Kinn, braune Haare und Augenbrauen, keine speziellen Kennzeichen.
Hermanus Dirk und Anna Maria haben folgende Kinder:
i. Jan Stechman geb. 27.01.1850.
ii. Anna Stechman geb. 23.03.1852 in Amsterdam, gest. 12.08.1852 in Amsterdam.
iii. Antonius Stechman geb. 25.03.1853 in Amsterdam.
Er heiratet Geertruida Jansen, 05.05.1880 in Amsterdam.
v. Anna Maria Stechman geb. 02.09.1856.
vi. Hermanus Dirk Stechman geb. 24.05.1858.
vii. Elizabeth Catharina Stechman geb. 24.06.1862 in Amsterdam.
Jan Stechman, der älteste Sohn von Hermanus Dirk und Anna Maria Binzer, geb. 27.01.1850 in Amsterdam, gest. 19.02.1925 in Amsterdam, war in unseren Augen gleichfalls sehr klein. Jan brauchte nicht in der Nationale Militie zu dienen, weil er zu klein war, also 1.50 m oder kleiner.
Er heiratet Alida Maria Bos, 05.11.1874 in Amsterdam, geb. 05.09.1848 in Amsterdam (Tochter von Christiaan Johannes Bos und Maria Hendrika Hastman).
Sie haben folgende Kinder:
i. Hermanus Dirk Stechman geb. 13.03.1875.
ii. Jan Stechman geb. 09.08.1877.
iii. Antonius Johannes Stechman geb. 05.07.1880 in Amsterdam.
iv. Alida Maria Stechman geb. 19.11.1885 in Amsterdam.
Sie heiratet Herman Aben, 25.10.1905 in Amsterdam.
Er heiratet Cornelia Veelwaard, 24.05.1807 in Amsterdam, geb. 26.02.1781 (Tochter von Hermanus Veelwaart und Cornelia Liskaljet), gest. 05.02.1830 in Amsterdam. Sie ist eine Schwester von Dirk Veelwaard, dem Ehegatten seiner Schwester Anna Stechman.
Jan und Cornelia haben folgende Kinder:
i. Jan William Stechman geb. 08.07.1808 in Amsterdam.
ii. Elizabeth Catharina Stechman geb. 30.11.1811 in Amsterdam, gest. 22.07.1891 in
Amsterdam. Beruf: Stärkster (1870).
Sie heiratet Fredrik Theodorus Beerling, 23.05.1838 in Amsterdam, geb. 14.12.1815
in Amsterdam (Sohn von Jan Beerling und Maria Navelle). Fredrik: Beruf:
Ladendiener ,(1838), Commissionair (1838). Fredrik braucht wegen Bruderdienst
nicht in der Nationale Militie zu dienen.
Signalement: 1.52 m, ovales Gesicht, hohe Stirn, blaue Augen, normale Nase,
großer Mund, wulstiges Kinn, braune Haare und Augenbrauen, keine auffälligen
Zeichen.
iii. Hermanus Dirk Stechman geb. 24.05.1814.
Ihr Sohn Hermanus Dirk Stechman, geb. 24.05.1814 in Amsterdam, gest. 14.04.1865 in Amsterdam, fährt nicht, aber wird Zimmermann (1844). Dass es mit dem Beruf nicht al zu gut lief geht aus den anderen Angaben hervor. Er ist auch noch Diener (1849), Büroangestellter und Zigarrenkistenmacher. Hermanus war bei der 10. Abteilung Infanterie.
Er heiratet Anna Maria Binzer, 06.06.1849 in Amsterdam, geb. 13.06.1824 in Arnhem.
Für heutige Verhältnisse waren die Menschen damals ziemlich klein. Aber die Stechmans scheinen doch noch kleiner gewesen zu sein als der Durchschnitt. Hermanus’ signalement lautet: 1.57 m, ovales Gesicht, hohe Stirn, blaue Augen, dicke Nase, kleiner Mund, dickes Kinn, braune Haare und Augenbrauen, keine speziellen Kennzeichen.
Hermanus Dirk und Anna Maria haben folgende Kinder:
i. Jan Stechman geb. 27.01.1850.
ii. Anna Stechman geb. 23.03.1852 in Amsterdam, gest. 12.08.1852 in Amsterdam.
iii. Antonius Stechman geb. 25.03.1853 in Amsterdam.
Er heiratet Geertruida Jansen, 05.05.1880 in Amsterdam.
iv. Hermanus Dirk Stechman geb. 17.05.1855 in Amsterdam, gest. 25.05.1855 in
Amsterdam.v. Anna Maria Stechman geb. 02.09.1856.
vi. Hermanus Dirk Stechman geb. 24.05.1858.
vii. Elizabeth Catharina Stechman geb. 24.06.1862 in Amsterdam.
Jan Stechman, der älteste Sohn von Hermanus Dirk und Anna Maria Binzer, geb. 27.01.1850 in Amsterdam, gest. 19.02.1925 in Amsterdam, war in unseren Augen gleichfalls sehr klein. Jan brauchte nicht in der Nationale Militie zu dienen, weil er zu klein war, also 1.50 m oder kleiner.
Er heiratet Alida Maria Bos, 05.11.1874 in Amsterdam, geb. 05.09.1848 in Amsterdam (Tochter von Christiaan Johannes Bos und Maria Hendrika Hastman).
Sie haben folgende Kinder:
i. Hermanus Dirk Stechman geb. 13.03.1875.
ii. Jan Stechman geb. 09.08.1877.
iii. Antonius Johannes Stechman geb. 05.07.1880 in Amsterdam.
iv. Alida Maria Stechman geb. 19.11.1885 in Amsterdam.
Sie heiratet Herman Aben, 25.10.1905 in Amsterdam.
v. Johannes Hermanus Stechman geb. 11.09.1891 in Amsterdam.
vi. Christiaan Johannes Stechman geb. 11.09.1891 in Amsterdam, gest. 14.10.1891 in
Amsterdam, Zwillingsbruder von Nr. v. (siehe unten)
Jan Stechman, Sohn von Jan Stechman und Alida Maria Bos, geb. 09.08.1877 in Amsterdam. Bürstenmacher, Schuster, Fachlehrer, LANDSTORM
Jan Stechman zog in kurzer Zeit sehr oft um. (17 mal in 36 Jahren). Die Wohnungen lagen zum Teil in der Jordaan und teilweise in dem neueren Viertel westlich davon.
Er heiratet Elisabeth van den Bos, 07.08.1901 in Amsterdam, geb. 25.01.1880 in Amsterdam.
Kinder:
i. Johanna Elisabeth Stechman geb. 05.07.1903.
ii. Jan Theodoor Stechman geb. 11.08.1904.
iii. Johannes Herman(us) Stechman geb. 23.05.1906.
iv. Nelly Louise Stechman geb. 07.11.1912 in Velsen. 02.06.1915 Koog a/d Zaan.
v. George Eduard Stechman geb. 14.06.1911 in Beverwijk, gest. 04.06.1980 in
Amsterdam, beerdigt 09.06.1980 in Amsterdam. Fabrikarbeiter, Maschinenfabrik
02.06.1915 Koog a/d Zaan, Möbelmacher, VERLOFG. (Urlaubsgänger) Aus anderer
Quelle: Johanna Gezina Hoekstra ist Partnerin von Hermanus Dirk Stechman.
(Siehe weiter oben).
Er heiratet Hendrika Augusta van Caem, 24.08.1937 in Sloterdijk, geb. 24.08.1912
in Amsterdam. Hendrika: Kaffeefräulein.
Jan Stechman zog in kurzer Zeit sehr oft um. (17 mal in 36 Jahren). Die Wohnungen lagen zum Teil in der Jordaan und teilweise in dem neueren Viertel westlich davon.
Er heiratet Elisabeth van den Bos, 07.08.1901 in Amsterdam, geb. 25.01.1880 in Amsterdam.
Kinder:
i. Johanna Elisabeth Stechman geb. 05.07.1903.
ii. Jan Theodoor Stechman geb. 11.08.1904.
iii. Johannes Herman(us) Stechman geb. 23.05.1906.
iv. Nelly Louise Stechman geb. 07.11.1912 in Velsen. 02.06.1915 Koog a/d Zaan.
v. George Eduard Stechman geb. 14.06.1911 in Beverwijk, gest. 04.06.1980 in
Amsterdam, beerdigt 09.06.1980 in Amsterdam. Fabrikarbeiter, Maschinenfabrik
02.06.1915 Koog a/d Zaan, Möbelmacher, VERLOFG. (Urlaubsgänger) Aus anderer
Quelle: Johanna Gezina Hoekstra ist Partnerin von Hermanus Dirk Stechman.
(Siehe weiter oben).
Er heiratet Hendrika Augusta van Caem, 24.08.1937 in Sloterdijk, geb. 24.08.1912
in Amsterdam. Hendrika: Kaffeefräulein.
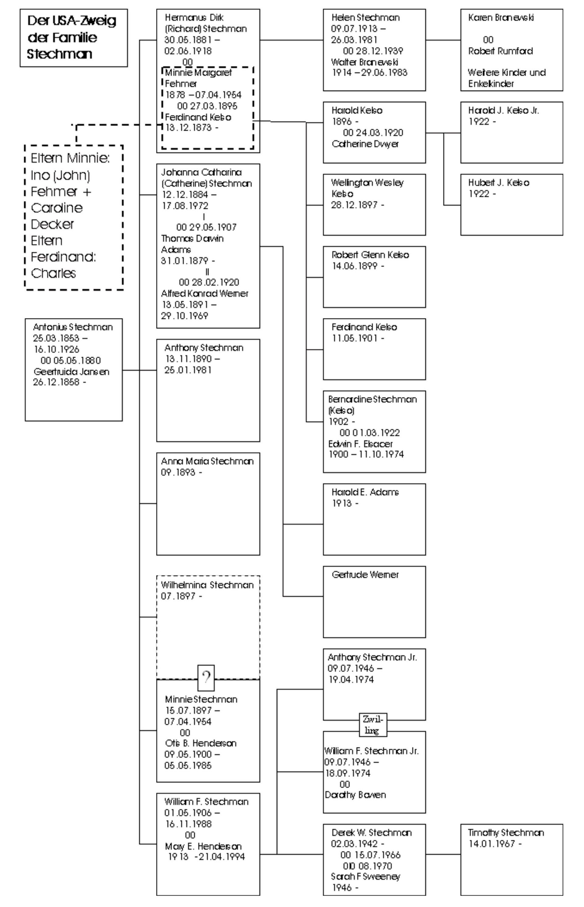
Antonius
war das dritte Kind von Hermanus Dirk und Anna Maria Binzer, geb. 25.03.1853 in Amsterdam:

Antonius heiratete am 05.05.1880 in Amsterdam Geertruida Jansen:

Am 30.05.1881 wurde ein Sohn Hermanus Dirk Stechman
geboren:

Am 12.12.1884 wurde die Tochter Johanna Catharina Stechman
in Amsterdam geboren:

Weitere Informationen über diese Familie waren nicht auffindbar, so dass an zu nehmen war, dass sie umgezogen war. Es war aber nicht möglich, heraus zu bekommen, wohin.
Sowohl in England als auch in den Vereinigten Staaten leben ziemlich viele Stechmans, so dass ich die Möglichkeit nicht ausschließen wollte, dass die Familie emigriert war. Ich startete eine Suchaktion bei familysearch en bekam zuerst eine unübersehbare Menge Stechmans vorgesetzt. Ein Antonius war nicht darunter. Aber es gab ziemlich viele Meldungen von einem Anthony Stechman, die ich mir näher anschaute. Einer dieser Anthonys war in den Niederlanden geboren. Er erwies sich tatsächlich identisch mit Antonius Stechman. Seine Ehegattin wurde Gertrude genannt. Nun konnte ich nach den Dokumenten suchen. In den Zensussen von 1900 bis 1930 wird das Ehepaar erwähnt. Antonius und Geertruida heißen jetzt Anthony und Gertrude. Sie werden als Weiße registriert. Antonius ist 1886 immigriert und 1890 eingebürgert. Danach ist 1891 seine Frau mit den zwei bis dahin geborenen Kindern nachgekommen.
Sowohl in England als auch in den Vereinigten Staaten leben ziemlich viele Stechmans, so dass ich die Möglichkeit nicht ausschließen wollte, dass die Familie emigriert war. Ich startete eine Suchaktion bei familysearch en bekam zuerst eine unübersehbare Menge Stechmans vorgesetzt. Ein Antonius war nicht darunter. Aber es gab ziemlich viele Meldungen von einem Anthony Stechman, die ich mir näher anschaute. Einer dieser Anthonys war in den Niederlanden geboren. Er erwies sich tatsächlich identisch mit Antonius Stechman. Seine Ehegattin wurde Gertrude genannt. Nun konnte ich nach den Dokumenten suchen. In den Zensussen von 1900 bis 1930 wird das Ehepaar erwähnt. Antonius und Geertruida heißen jetzt Anthony und Gertrude. Sie werden als Weiße registriert. Antonius ist 1886 immigriert und 1890 eingebürgert. Danach ist 1891 seine Frau mit den zwei bis dahin geborenen Kindern nachgekommen.
Daten in den Zensus-Blättern
US Census 1900
US Census 1900

In dem Zensus von 1900 stehen die folgenden Familienmitglieder aufgelistet:
Stechman Antonius Head 1853
--------------- Geertruida Wife 1859
--------------- Herman(us?) Son 1881
--------------- Johanna C Daughter 1884
--------------- Antonius Son 1890
--------------- Anna M.
Daughter 1894
--------------- Will(e?)mida Daughter 1897

Die Namen sind noch nicht an den englischen Sprachgebrauch angepasst. Die zwei Kinder Anna M. und Will(e?)mida (ist wohl Wilhelmina) kommen später nicht mehr vor, was bedeuten könnte, dass sie früh gestorben sind. Die Kinder Minnie und William stehen nicht in der Liste.
Antonius ("Anthony") hat einen Laden.
US Census 1910 (Ausschnitt)
Antonius ("Anthony") hat einen Laden.
US Census 1910 (Ausschnitt)

In dem Zensus von 1910 stehen folgende Familienmitglieder aufgezählt:
Stechman Tony Head 57 (1853)
-------------- Gertrude Wife 51 (1859)
-------------- Anthony
Son 19 (1891)
-------------- Anna Maria Daughter 16 (1894)
-------------- Wilhelemin(?)a (?) Daughter 12 (1898)
-------------- William F.
Son 3 (1907)
Die Namen sind an den englischen Sprachgebrauch angepasst In dem Zensus von 1920 kommen die zwei ältesten Kinder Hermanus Dirk und Johanna Catharina nicht vor. Hermanus Dirk starb 1918 und Johanna Catharina heiratete 1907 Thomas D. Adams. Sie wohnte nicht mehr bei den Eltern. Die zurückgerechneten Geburtsjahre stimmen in etwa überein mit dem Zensus von 1900. Was die Tochter Wilhelmina betrifft besteht die Vermutung, dass sie identisch ist mit der später erwähnte Minnie.
US Census 1920 (Ausschnitt)

In dem Zensus von 1920 stehen die folgenden Familienmitglieder aufgezählt:
Stechman Anthony
Head 68 (1852)
-------------- Gertrude Wife 62 (1858)
-------------- Minnie daughter 27 (1893)
-------------- Anthony Jr. Son 29 (1891)
-------------- William
Son 13 (1907)
US Census 1930 (Ausschnitt)

Auf diesem Zensusblatt von 1930 wird nur Anthony Stechman genannt. Die Altersangabe von 37 Jahren zeigt an, dass es wahrscheinlich Anthony Jr. ist, aber das Alter weicht zwei Jahre ab. Als Geburtsort (-Land) wirdt Michigan genannt, die Eltern kommen aus den Niederlanden. Das macht es wahrscheinlicher, dass dies tatsächlich der Sohn ist von Antonius Stechman und Geertruida Jansen.
Anthony ist Patient im Krankenhaus für psychisch Gestörten, "asylum for the insane" in Michigan:
Anthony ist Patient im Krankenhaus für psychisch Gestörten, "asylum for the insane" in Michigan:

Diese Zensusblätter geben einen einigermaßen siceren Eindruck von den Geschehnissen in den Jahren nach der Immigration. Die Familienmitglieder sind bekannt:
Hermanus Dirk Johanna Catharina Anthony Anna Maria Wilhelmina = Minnie? William
Weitere Informationen über die Familienmitglieder
Diese Informationen stammen von familysearch. Zum Teil bearbeitet.
Diese Informationen stammen von familysearch. Zum Teil bearbeitet.
Antonius (Anthony) Stechman
Die Daten über die Eltern und über die Geburt von Antonius in Amsterdam sind bekannt.



Find A Grave, database and images (https://www.findagrave.com : accessed 02 October 2018), memorial page for Anthony Stechman, Sr (1853–16 Oct 1926), Find A Grave Memorial no. 81212455, citing Fairplains Cemetery, Grand Rapids, Kent County, Michigan, USA ; Maintained by DUVCW (contributor 46829351) .
Geburt 26.03.1853 Amsterdam
Tod 16.10.1926 (Alter 73 jaar)
Beerdigung Fairplains Cemetery Grand Rapids, Kent County, Michigan, USA
Stelle Block H, Lot 21, Space 4
Memorial ID 81212455 ·
Geburt 26.03.1853 Amsterdam
Tod 16.10.1926 (Alter 73 jaar)
Beerdigung Fairplains Cemetery Grand Rapids, Kent County, Michigan, USA
Stelle Block H, Lot 21, Space 4
Memorial ID 81212455 ·
Antonius Stechman hat Zeit seines Lebens sein Gemischtwarengeschäft geführt, wie die Sterbeanzeige zeigt.
Geertruida (Gertrude) Jansen
Die Daten über die Eltern und über die Geburt von Geertruida (Gertrude) Jansen in Zutphen sind bekannt:

Geburt 26.12.1858
Tod 10 juli 1942 (Alter 83–84)
Beerdigung Fairplains Cemetery , Grand Rapids, Kent County, Michigan, USA
Stelle Block H, Lot 21, Space 3
Memorial ID 81212520 ·
Aus dem Leben von Geertruida ist weiter nichts bekannt. Ihr Grabstein befindet sich auf dem Familiengrab von Antonius (Anthony) Stechman:
Tod 10 juli 1942 (Alter 83–84)
Beerdigung Fairplains Cemetery , Grand Rapids, Kent County, Michigan, USA
Stelle Block H, Lot 21, Space 3
Memorial ID 81212520 ·
Aus dem Leben von Geertruida ist weiter nichts bekannt. Ihr Grabstein befindet sich auf dem Familiengrab von Antonius (Anthony) Stechman:

Hermanus Dirk (H. Richard) Stechman
Die Daten über die Eltern und über die Geburt von Hermanus Dirk (H. Richard) Stechman in Amsterdam sind bekannt:

In diesen Tabellen stehen die Personalien der Familie von Hermanus Dirk (Herman Richard) Stechman. Die Altersangaben der jeweiligen Personen befremdet. Die Tochter Bernadine (Bernadino) muss demnach geboren sein, als die Mutter elf Jahre alt war:
Herman R Stechman Minnie Stechman Bernadino Stechman
Man Frau Frau
28 20 9
Verheiratet Verheiratet Unverheiratet
Weiß Weiß Weiß
Ehegatte Ehegatte Tochter
1882 1890 1901
Holland Michigan
1885 Holland Deutschland
Holland Deutschland
Person Herman R Stechman Minnie Stechman Bernadino Stechman
Rolle Ehegatte Ehegatte Tochter
Geslecht Mann Frau Frau
Alter 28 20 9
Geburtsort Holland Michigan Michigan
Geburt 1881
Tod 2 juni 1918 (oud 36–37)
Begräbnis Fairplains Cemetery Grand Rapids, Kent County, Michigan, USA
Stelle Block H, Lot 250, Space 4
Memorial ID 81212557
Herman R Stechman Minnie Stechman Bernadino Stechman
Man Frau Frau
28 20 9
Verheiratet Verheiratet Unverheiratet
Weiß Weiß Weiß
Ehegatte Ehegatte Tochter
1882 1890 1901
Holland Michigan
1885 Holland Deutschland
Holland Deutschland
Person Herman R Stechman Minnie Stechman Bernadino Stechman
Rolle Ehegatte Ehegatte Tochter
Geslecht Mann Frau Frau
Alter 28 20 9
Geburtsort Holland Michigan Michigan
Geburt 1881
Tod 2 juni 1918 (oud 36–37)
Begräbnis Fairplains Cemetery Grand Rapids, Kent County, Michigan, USA
Stelle Block H, Lot 250, Space 4
Memorial ID 81212557

Minnie Fehmer ist die Ehegattin von Hermanus Dirk (Herman Richard) Stechman.
Geburt 1878
Tod 7 april 1954 (Alter 75–76)
Begräbnis Fairplains Cemetery , Grand Rapids, Kent County, Michigan, USA
Stelle Block H, Lot 250, Space 3
Memorial ID 81212698 ·
Minnie Fehmer starb am 07.04.1854 in Grand Rapids:
Geburt 1878
Tod 7 april 1954 (Alter 75–76)
Begräbnis Fairplains Cemetery , Grand Rapids, Kent County, Michigan, USA
Stelle Block H, Lot 250, Space 3
Memorial ID 81212698 ·
Minnie Fehmer starb am 07.04.1854 in Grand Rapids:


Außer Bernadine ("Bernadino") hatte das Ehepaar noch eine Tochter, von der die Heiratsakte bekannt ist.
Darin stehen die folgenden Informationen:
Darin stehen die folgenden Informationen:

Helen Stechman
- Die Tochter Helen Stechman, Vater Richard Stechman, Mutter Minnie Fehmer, heiratet am
- 28.12.1939 in State of Indiana, Steuben County, mit Walter Branewsky.
- Sie ist am 09.07.1913 in Grand Rapids, Michigan geboren.
- Bei der Eheschließung wohnt sie in Steuben County, Indiana und ist "practical nurse",
Krankenschwester.
- Die Ehefrau von Hermanus Dirk (Herman Richard) Stechman heißt Minnie Fehmer und kommt aus
Marina City, Michigan.
- Es ist ihre erste Ehe.
Bei der Eheschließung wurden damals in Indiana sehr intime Fragen gestellt, die zeigen, dass eine rigorose Praxis bezüglich der Volksgesundheit herrschte:
- War die weibliche Partie in den letzten fünf Jahren Insassin eines Heimes für psychisch
Gestörte?
- Leidet die weibliche Partie an Epilepsie, Tuberculose, Geschlechtskrankheiten oder einer
anderen bei Kontakt gefährliche oder ansteckende Krankheit?
- Ist sie imbecil, schwachsinnig, idiotisch oder geisteskrank, oder steht sie unter Aufsicht
wegen ungesunder Lebensführung?
Die selben Fragen wurden auch an die männliche Partie gestellt.
Walter Branewsky wurde in Grand Rapids am 29.07.1914 geboren. Vater Valentin(o?) Branewsky, Polen, "polisher, metal", Mutter Veronica Sujok, Polen. Walter war "electro plater", Schweißer, wohnte in Grand Rapids.
Helen Stechman starb am 26.03.1981 in Farmington, Oakland, Michigan, USA. Ihr Ehegatte starb am 29.06.1983 gleichfalls in Farmington. Sie hatten mehrere Kinder.
- Die Tochter Helen Stechman, Vater Richard Stechman, Mutter Minnie Fehmer, heiratet am
- 28.12.1939 in State of Indiana, Steuben County, mit Walter Branewsky.
- Sie ist am 09.07.1913 in Grand Rapids, Michigan geboren.
- Bei der Eheschließung wohnt sie in Steuben County, Indiana und ist "practical nurse",
Krankenschwester.
- Die Ehefrau von Hermanus Dirk (Herman Richard) Stechman heißt Minnie Fehmer und kommt aus
Marina City, Michigan.
- Es ist ihre erste Ehe.
Bei der Eheschließung wurden damals in Indiana sehr intime Fragen gestellt, die zeigen, dass eine rigorose Praxis bezüglich der Volksgesundheit herrschte:
- War die weibliche Partie in den letzten fünf Jahren Insassin eines Heimes für psychisch
Gestörte?
- Leidet die weibliche Partie an Epilepsie, Tuberculose, Geschlechtskrankheiten oder einer
anderen bei Kontakt gefährliche oder ansteckende Krankheit?
- Ist sie imbecil, schwachsinnig, idiotisch oder geisteskrank, oder steht sie unter Aufsicht
wegen ungesunder Lebensführung?
Die selben Fragen wurden auch an die männliche Partie gestellt.
Walter Branewsky wurde in Grand Rapids am 29.07.1914 geboren. Vater Valentin(o?) Branewsky, Polen, "polisher, metal", Mutter Veronica Sujok, Polen. Walter war "electro plater", Schweißer, wohnte in Grand Rapids.
Helen Stechman starb am 26.03.1981 in Farmington, Oakland, Michigan, USA. Ihr Ehegatte starb am 29.06.1983 gleichfalls in Farmington. Sie hatten mehrere Kinder.
Johanna Catharina (Catherine) Stechman
Die Daten der Eltern und über die Geburt von Johanna Catherina (Catherine) Stechman in Amsterdam sind bekannt:

Johanna Catharina heiratete am 02.05.1907 Thomas Darwin Adams
in Grand Rapids:



Thomas war "pressman", er stand also wahrscheinlich an einer Presse für Stahlplatten in einer Autofabrik. Quelle:
"Michigan Marriages, 1868-1925", database with images, <i>FamilySearch</i> (https://familysearch.org/ark:/61903/1:1:N3JB-5TF : 15 May 2018), Thomas D. Adams and Catherine Stechman, 1907.
Name: Thomas D. Adams
Ereignis: Eheschließung
Ereignisdatum: 29 Mai 1907
Ereignisort: Grand Rapids, Kent, Michigan
Alter: 27 J.
Geburtsdatum: 1880
Geburtsort: Monroe, Michigan
Name des Vaters : Thomas D. Adams
Name der Mutter: Marrietta Bissonette
Name der Ehegattin: Catherine Stechman
Alter der Ehegattin: 22 J.
Geburtsdatum der Ehegattin: 1885
Geburtsort der Ehegattin: Niederlande
Name des Vaters der Ehegattin: Anthony Stechman
Name der Mutter der Ehegattin: Gertrude Johnson
Thomas Darwin Adams ist am 31.01.1879 in Monroe City, Monroe, Michigan geboren:
"Michigan Marriages, 1868-1925", database with images, <i>FamilySearch</i> (https://familysearch.org/ark:/61903/1:1:N3JB-5TF : 15 May 2018), Thomas D. Adams and Catherine Stechman, 1907.
Name: Thomas D. Adams
Ereignis: Eheschließung
Ereignisdatum: 29 Mai 1907
Ereignisort: Grand Rapids, Kent, Michigan
Alter: 27 J.
Geburtsdatum: 1880
Geburtsort: Monroe, Michigan
Name des Vaters : Thomas D. Adams
Name der Mutter: Marrietta Bissonette
Name der Ehegattin: Catherine Stechman
Alter der Ehegattin: 22 J.
Geburtsdatum der Ehegattin: 1885
Geburtsort der Ehegattin: Niederlande
Name des Vaters der Ehegattin: Anthony Stechman
Name der Mutter der Ehegattin: Gertrude Johnson
Thomas Darwin Adams ist am 31.01.1879 in Monroe City, Monroe, Michigan geboren:


"Michigan Births, 1867-1902," database with images, FamilySearch (https://familysearch.org/ark:/61903/1:1:NQNM-KF3 : 10 March 2018), Thomas D Adams in entry for Thomas Darwin Adams, 31 Jan 1879; citing item 3 p 77 rn 125, Monroe City, Monroe, Michigan, Department of Vital Records, Lansing; FHL microfilm 2,320,569.
Das Paar Thomas Darwin Adams und Johanna Catharina Stechman bekam 1909 eine Tochter Gertrude:
Thomas Adams Catherine Stechman-Adams Gertude P AdamsMann Frau Frau
30 25 1
Verheiratet Verheiratet Unverheirtatet
Weiß Weiß Weiß
Echegatte Ehegattin Tochter
Michigan Holland 1888 Michigan
Michigan Holland Michigan
Michigan Holland Holland
In 1913 wird ein Sohn Harold geboren:
United States Census, 1920
Name: Harold Adams
Dokument: Census
Ereignisdatum: 1920
Ereignisort: Grand Rapids Ward 2, Kent, Michigan, United States
Geschlecht: Mann
Alter: 7
Familienstatus: Unverheiratet
Rasse: Weiß
Rolle: Sohn
Geburtsjahr (geschätzt): 1913
Geburtsort: Michigan
Geburtsort des Vaters: Michigan
Geburtsort der Mutter: Niederlande
Thomas Darwin Adams ist vor 1910 gestorben, denn da heiratet Johanna Catharina erneut. Der Zensus von 1920 erwähnt den Haushalt von Johanna Catharina ohne Ehemann, sie ist Familienhaupt:
Haushalt Aufgabe Geschlecht Alter Geburtsort
Catherine Adams Haupt weiblich 35 Niederlande
Gertrude Adams Tochter weiblich 11 Michigan
Harold Adams Sohn männlich 7 Michigan
"United States Census, 1920," database with images, FamilySearch (https://familysearch.org/ark:/61903/1:1:MZ3Y-Q9S : accessed 3 October 2018), Harold Adams in household of Catherine Adams, Grand Rapids Ward 2, Kent, Michigan, United States; citing ED 40, sheet 20B, line 51, family 132, NARA microfilm publication T625 (Washington D.C.: National Archives and Records Administration, 1992), roll 777; FHL microfilm 1,820,777.
Weshalb Johanna Catharina hier als Familienhaupt, also ohne Ehegatte, genannt wird, ist unklar. Laut Eheregistrierung hat sie 1910 zum zweiten Mal geheiratet. Dann müsste hier als Familienhaupt ihr zweiter Ehemann stehen.
Als Johanna Catharina ein zweites Mal heiratet ist sie sieben Jahre älter als ihr Ehemann, da sie schon einmal verheiratet war:
Thomas Adams Catherine Stechman-Adams Gertude P Adams
30 25 1
Verheiratet Verheiratet Unverheirtatet
Weiß Weiß Weiß
Echegatte Ehegattin Tochter
Michigan Holland 1888 Michigan
Michigan Holland Michigan
Michigan Holland Holland
In 1913 wird ein Sohn Harold geboren:
United States Census, 1920
Name: Harold Adams
Dokument: Census
Ereignisdatum: 1920
Ereignisort: Grand Rapids Ward 2, Kent, Michigan, United States
Geschlecht: Mann
Alter: 7
Familienstatus: Unverheiratet
Rasse: Weiß
Rolle: Sohn
Geburtsjahr (geschätzt): 1913
Geburtsort: Michigan
Geburtsort des Vaters: Michigan
Geburtsort der Mutter: Niederlande
Thomas Darwin Adams ist vor 1910 gestorben, denn da heiratet Johanna Catharina erneut. Der Zensus von 1920 erwähnt den Haushalt von Johanna Catharina ohne Ehemann, sie ist Familienhaupt:
Haushalt Aufgabe Geschlecht Alter Geburtsort
Catherine Adams Haupt weiblich 35 Niederlande
Gertrude Adams Tochter weiblich 11 Michigan
Harold Adams Sohn männlich 7 Michigan
"United States Census, 1920," database with images, FamilySearch (https://familysearch.org/ark:/61903/1:1:MZ3Y-Q9S : accessed 3 October 2018), Harold Adams in household of Catherine Adams, Grand Rapids Ward 2, Kent, Michigan, United States; citing ED 40, sheet 20B, line 51, family 132, NARA microfilm publication T625 (Washington D.C.: National Archives and Records Administration, 1992), roll 777; FHL microfilm 1,820,777.
Weshalb Johanna Catharina hier als Familienhaupt, also ohne Ehegatte, genannt wird, ist unklar. Laut Eheregistrierung hat sie 1910 zum zweiten Mal geheiratet. Dann müsste hier als Familienhaupt ihr zweiter Ehemann stehen.
Als Johanna Catharina ein zweites Mal heiratet ist sie sieben Jahre älter als ihr Ehemann, da sie schon einmal verheiratet war:


Return of Marriages in the County of Kent for the Quarter ending March 31 A.D. 1910, Blatt 107 (Ausschnitt)
Alfred Konrad Werner ist in Grand Rapids geboren, er ist "foto engraver".
Catherine Adams-Stechman ist in den Niederlanden geboren und ohne Beruf.
Alfreds Mutter heißt Elisabeth Kraft, er war noch nicht eher verheiratet.
Werner Alfred Konrad Haupt R=Radio weiß 38 J. verh. 29 j. bei der 1. Ehe Michigan Deutschl.
-------- Johanna C. Gattin weiß 45 J. verh. 22 j. bei der 1. Ehe Nederland Nederl.Deutschland Foto-engraver Engeneering Co.
Nederland Nederlands keinAlfred Konrad Werner ist in Grand Rapids geboren, er ist "foto engraver".
Catherine Adams-Stechman ist in den Niederlanden geboren und ohne Beruf.
Alfreds Mutter heißt Elisabeth Kraft, er war noch nicht eher verheiratet.
Catherines Mutter ist diesen Notizen zufolge unbekannt und sie war schon einmal verheiratet.
Aus dem US Zensus 1930:

Name: Alfred K Werner
Akte: Zensus
Ereignisdatum: 1930
Ereignisort: Grand Rapids, Kent, Michigan, United States
Geschlecht: Mann
Alter: 38
Familienstatus: Verheiratet
Rasse: Weiß
Rolle: Haupt
Geburtsjahr (geschätzt): 1892
Geburtsort: Michigan
Geburtsort des Vaters: Deutschland
Geburtsort der Mutter: Deutschland
Person Rolle Geschlecht Alter Geburtsort
Alfred Konrad Werner Haupt Mann 38 Michigan
Johanna C. Werner Ehegattin Frau 45 Niederlande
Der "Stiefsohn" Harald Adams ist der Sohn aus der ersten Ehe von Johanna Catharina Stechman mit Thomas Adams. Alfred Konrad Werner und Johanna Catharina haben auch noch die Stieftochter Gertrude.
Alfred Konrad Werner stirbt am 27. Oktober 1969 in Cedar Springs im Alter von 78 Jahren.
Akte: Zensus
Ereignisdatum: 1930
Ereignisort: Grand Rapids, Kent, Michigan, United States
Geschlecht: Mann
Alter: 38
Familienstatus: Verheiratet
Rasse: Weiß
Rolle: Haupt
Geburtsjahr (geschätzt): 1892
Geburtsort: Michigan
Geburtsort des Vaters: Deutschland
Geburtsort der Mutter: Deutschland
Person Rolle Geschlecht Alter Geburtsort
Alfred Konrad Werner Haupt Mann 38 Michigan
Johanna C. Werner Ehegattin Frau 45 Niederlande
Harold Adams Stiefsohn Mann 17 Michigan
Alfred Konrad Werner stirbt am 27. Oktober 1969 in Cedar Springs im Alter von 78 Jahren.

Am 17.08.1972 stirbt Johanna Catharina Stechman in Plainfield Nebraska im Alter von 87 Jahren:

Anthony
Stechman
Anthony Stechman
Michigan Death Index, 1971-1996
Geburt: 13. Januar 90
Tod: 25. Januar 1981 Grand Rapids, Kent, Michigan
Wohnort: 25. Januar 1981 Walker, Kent, Michigan
In seiner Einberufungsakte steht ein anderes Geburtsdatum:
Anthony Stechman
United States World War I Draft Registration Cards, 1917-1918
Geburt: 13. November 1890 Grand Rapids, Michigan, United States
Einberufung für den militärischen Dienst: von 1917 bis 1918
Grand Rapids City no 2, Michigan, United States
Anthony Stechman ist das erste Kind von Antonius Stechman und Geertruida Jansen, das in den USA geboren wurde:
Michigan Death Index, 1971-1996
Geburt: 13. Januar 90
Tod: 25. Januar 1981 Grand Rapids, Kent, Michigan
Wohnort: 25. Januar 1981 Walker, Kent, Michigan
In seiner Einberufungsakte steht ein anderes Geburtsdatum:
Anthony Stechman
United States World War I Draft Registration Cards, 1917-1918
Geburt: 13. November 1890 Grand Rapids, Michigan, United States
Einberufung für den militärischen Dienst: von 1917 bis 1918
Grand Rapids City no 2, Michigan, United States


Anthony wohnt in der Ottawa Avenue in Grand Rapids. Er ist Jubggeselle und arbeitet als "Clerk Grocery" , also Büroangestellter, bei seinem Vater.
Er stellt bei der Musterung einen Antrag auf Freistellung wegen "Mental Trouble". Vielleicht ist das schon der Anfang seiner psychischen Probleme.
Wir erfahren auch etwas über sein Aussehen:
Er ist groß, mittelschlank, hat hellblaue Augen und hellbraunes Haar.
Ob er im ersten Weltkrieg noch gedient hat ist unbekannt.
Anthony hat eine Zeit lang in einer Anstalt für geistlich Kranke gelebt. In dem Zensus von 1930 wird er wie folgt erwähnt:
Er stellt bei der Musterung einen Antrag auf Freistellung wegen "Mental Trouble". Vielleicht ist das schon der Anfang seiner psychischen Probleme.
Wir erfahren auch etwas über sein Aussehen:
Er ist groß, mittelschlank, hat hellblaue Augen und hellbraunes Haar.
Ob er im ersten Weltkrieg noch gedient hat ist unbekannt.
Anthony hat eine Zeit lang in einer Anstalt für geistlich Kranke gelebt. In dem Zensus von 1930 wird er wie folgt erwähnt:


Der Grund für den Aufenthalt wird nicht genannt. Wohl wird angegeben, dass er in den USA (und in Amsterdam?) keine Schule besucht hat, aber wohl lesen und schreiben kann. Hier spielt die Tatsache, dass er geboren wurde als die Familie gerade in die USA gekommen war vielleicht eine Rolle. Er ist 37 Jahre alt.
Auch in dem Zensus von 1940 wird er genannt:
Auch in dem Zensus von 1940 wird er genannt:


Er ist 48 Jahre alt. In beiden Registrierungen ist er unverheiratet. Anthony stirbt am 25.01.1981

Anna
Maria
Stechman
Anna Maria wird in dem Zensus von 1900 genannt als viertes Kind von Antonius und Johanna Catherina. Ihr Geburtsdatum wird mit September 1893 angegeben:

Auch im Zensus von 1910 kommt ihr Name vor:

Ihr Alter ist sechzehn Jahre. In diesen beiden Zensussen wird auch die Tochter Wilhelmina genannt. Beide Namen kommen in den späteren Zensussen nicht mehr vor.
Weitere Data von Anna Maria (und Wilhelmina) fehlen.
Wilhelmina Stechman
In dem Zensus von 1920 kommt zum ersten Mal der Name "Minnie" vor, und zwar in Rangordnung der Familienmitglieder vor Anthony und William:
Weitere Data von Anna Maria (und Wilhelmina) fehlen.
Wilhelmina Stechman
In dem Zensus von 1920 kommt zum ersten Mal der Name "Minnie" vor, und zwar in Rangordnung der Familienmitglieder vor Anthony und William:

Diese Rangordnung ist jedoch nicht richtig, wie die Altersangabe zeigt. Minnie ist 22 Jahre alt und Anthony 29 Jahre. Vergleichen wir das Alter mit dem aus dem Zensus von 1910 (16 und 19), dann ist Gewissheit über die Rangordnung. Minnie steht an der Stelle an der zuvor im Zensus von 1900 und von 1910 Wilhelmina stand.
Man darf also wohl annehmen dass diese Minnie dieselbe Person ist als Wilhelmina. Der Name Wilhelmina wird in den Niederlanden gekürzt zu "Minna", was in den USA äquivalent ist mit "Minnie".
Wenn wir also annehmen, dass Wilhelmina und Minnie eine und dieselbe Person sind, können wir weitere Daten hinzufügen.
Es gibt eine Geburtsakte von Minnie, in der einige Daten stehen:
Es gibt eine Geburtsakte von Minnie, in der einige Daten stehen:


Ihr Geburtsdatum ist 15. Juli 1897. Sie ist in Grand Rapids geboren. Die Namen der Eltern schließen ein Irrtum aus. Zuerst war der Name "Gertrude W" notiert, aber dann durchgestrichen und in "Minnie" verändert. Das Geburtsdatum passt zu den Altersangaben in den Zensussen. Das ist ein starkes Argument für die Annahme dass Wilhelmina und Minnie eine Person sind.
Minnie heiratet Otis B. Henderson. Von dieser Ehe wissen wir nur durch die Sterbeanzeige ihres Ehegatten:
Minnie heiratet Otis B. Henderson. Von dieser Ehe wissen wir nur durch die Sterbeanzeige ihres Ehegatten:

Minnie stirbt in 1981 in Grand Rapids:

William F. Stechman
William wurde am 01.05.1906 in Grand Rapids geboren. Er heiratete Mary E. Henderson. William und Mary hatten drei Kinder:
– Derek W. Stechman
- William F. Stechman Jr., 09.07.1946 – 18.09.1974
- Anthony Stechman Jr., 09.07.1946 – 19.04.1974
William F. und Anthony waren Zwillinge. Sie wurden ungefähr gleich alt.
Aus dem Leben dieses Ehepaares ist weiter nichts bekannt. William F. Stechman starb am 16.11.1988 in Grand Rapids, Mary (geboren 1913) starb in April 1994 in Grand Rapids:
William wurde am 01.05.1906 in Grand Rapids geboren. Er heiratete Mary E. Henderson. William und Mary hatten drei Kinder:
– Derek W. Stechman
- William F. Stechman Jr., 09.07.1946 – 18.09.1974
- Anthony Stechman Jr., 09.07.1946 – 19.04.1974
William F. und Anthony waren Zwillinge. Sie wurden ungefähr gleich alt.
Aus dem Leben dieses Ehepaares ist weiter nichts bekannt. William F. Stechman starb am 16.11.1988 in Grand Rapids, Mary (geboren 1913) starb in April 1994 in Grand Rapids:


Derek
W. Stechman
Über Derek ist nich ts bekannt.
Folgende Notizen stammen von familysearch:
William F. Stechman Jr.
Begräbnis Fairplains Cemetery, Grand Rapids, Kent County, Michigan, USA
Memorial ID 59088984 ·
William F Stechman Jr.
Michigan Obituaries, 1820-2006 Verstorbene
Name: William F Stechman Jr.
Art des Artikels: Sterbeanzeige
Ereignisdatum: 1974
Ereignisort: Michigan, United States
Geschlecht: Mann
Alter: 28
Ereignis: Verstorben
Geburtsjahr (geschätzt): 1946
Sterbedatum: 18. September 1974
Sterbeort: Michigan
Zeitung: Grand Rapids Press
Über Derek ist nich ts bekannt.
Folgende Notizen stammen von familysearch:
Geburt 9. Juli 1946
Tod 18. September 1974 (Alter 28)Begräbnis Fairplains Cemetery, Grand Rapids, Kent County, Michigan, USA
Memorial ID 59088984 ·
William F Stechman Jr.
Michigan Obituaries, 1820-2006 Verstorbene
Name: William F Stechman Jr.
Art des Artikels: Sterbeanzeige
Ereignisdatum: 1974
Ereignisort: Michigan, United States
Geschlecht: Mann
Alter: 28
Ereignis: Verstorben
Geburtsjahr (geschätzt): 1946
Sterbedatum: 18. September 1974
Sterbeort: Michigan
Zeitung: Grand Rapids Press

"Michigan Obituaries, 1820-2006," database with images, FamilySearch (https://familysearch.org/ark:/61903/1:1:QVPK-X169 : 16 March 2018), William F Stechman Jr, 1974; citing Michigan, United States, Obituary, Grand Rapids Public Library, Michigan; FHL microfilm 7,568,033.
Anthony
Stechman
Jr.
Über den Zwillingsbruder von William F. Stechman Jr. ist nichts bekannt außer seinem Sterbedatum.
Über den Zwillingsbruder von William F. Stechman Jr. ist nichts bekannt außer seinem Sterbedatum.

Anna Maria Stechman, Tochter von Hermanus Dirk und Anna Maria, geb. 02.09.1856 in Amsterdam, gest. 08.07.1925 in Arnhem, heiratet Willem Frederik du Bois, 19.07.1883 in Amsterdam, geb. 1859, gest. 02.02.1922.
Auch Willem Frederik hatte mehrere Dokumente zu besorgen, bevor er heiraten konnte. Dazu brauchte er die Zustimmung der Nationale Militie, wobei er auch belegen musste, dass er zu dem Zeitpunkt in der Armee diente.
Durch diese „huwelijksbijlagen“ (Unterlagen zur Eheschließung) erfahren wir einiges über die betreffenden Personen. Willem Frederik diente bei den Genietruppen. Damals war noch die Rede vom Kriegsdepartement und vom Kriegsminister.
Von Beruf war er Bahnbeamter. Sein Vater war Makler.
Sie haben folgende Kinder:
i. Catharina Johanna Maria du Bois geb. 1881.
ii. Anna Maria du Bois geb. 1885.
iii. Gerrit Jan du Bois geb. 1892.
iv. Willem Frederik du Bois geb. 1897, gest. 22.05.1920 in De Bilt.
Auch Willem Frederik hatte mehrere Dokumente zu besorgen, bevor er heiraten konnte. Dazu brauchte er die Zustimmung der Nationale Militie, wobei er auch belegen musste, dass er zu dem Zeitpunkt in der Armee diente.
Durch diese „huwelijksbijlagen“ (Unterlagen zur Eheschließung) erfahren wir einiges über die betreffenden Personen. Willem Frederik diente bei den Genietruppen. Damals war noch die Rede vom Kriegsdepartement und vom Kriegsminister.
Von Beruf war er Bahnbeamter. Sein Vater war Makler.
Sie haben folgende Kinder:
i. Catharina Johanna Maria du Bois geb. 1881.
ii. Anna Maria du Bois geb. 1885.
iii. Gerrit Jan du Bois geb. 1892.
iv. Willem Frederik du Bois geb. 1897, gest. 22.05.1920 in De Bilt.
v. Hermanus Dirk du Bois geb. 04.01.1887, gest. 05.02.1968.
Anna Maria führte ab 1883 ein "bewaarschool" (Kinderhort) in der Jacob van Lennepstraat 73. Vorher war der Hort in dem danebenstehenden Haus untergebracht:

Es scheint, dass Anna Maria ein Wohnhaus gemietet hatte und dass die Kinder in den vorhandenen Zimmern untergebracht waren, wobei die Höchstzahl an Kinder festgelegt war. Im Haus Nr. 71 stand jedem Kind eine Fläche von 1 m2 zu.
Ihr Bruder Hermanus Dirk Stechman, geb. 24.05.1858 in Amsterdam, gest. 14.10.1886 in Amsterdam heiratet Maria Johanna Jepkes, 23.04.1885 in Amsterdam, geb. 07.12.1861 in Amsterdam.
Ihr Bruder Hermanus Dirk Stechman, geb. 24.05.1858 in Amsterdam, gest. 14.10.1886 in Amsterdam heiratet Maria Johanna Jepkes, 23.04.1885 in Amsterdam, geb. 07.12.1861 in Amsterdam.
Er wird wegen Bruderdienst vom Dienst in der Nationale Militie freigestellt.
Aus der Sterbeanzeige ihres einzigen Kindes Hendrikus Johannes Louis
in 1890 geht hervor, dass Hermanus Dirk dann schon gestorben ist.

Maria Johanna Jepkes heiratet 1894 in Abwesenheit Louis Samuel Madarasz, in Meester Cornelis in Indonesien, Chef der Werkstätten der dortigen Nederlandsch-Indische Spoorweg Maatschappij. Diese Eheschließung muss von der Königin-Witwe und Regentin Emma im Namen der Königin Wilhelmina genehmigt werden:

Hermanus Dirk Stechman, Sohn von Jan Stechman und Alida Maria Bos, geb. 13.03.1875 in Amsterdam, gest. 15.01.1960 in Amsterdam, beerdigt 19.01.1960 in Amsterdam. Beruf: Schiffsmacher (Lesefehler? Muss wahrscheinlich "schoenmaker", Schuster sein), Zeitungsausträger, Schuster, "neergelegd" (aufgegeben)
Er heiratet (1) Christina Elizabeth Heijnings, 10.08.1898 in Amsterdam, geb. 02.05.1877 in
Amsterdam, gest. 09.08.1941 in Amsterdam.
Kinder:
i. Alida Maria Helena Stechman geb. 17.09.1898.
ii. Jan Stechman geb. 02.12.1899.
Sie heiratet Dirk Gijzelaar, 17.02.1927 in Amsterdam, geb. 17.03.1895 in Amsterdam.
iv. Frederik Stechman geb. 25.09.1902 in Amsterdam.
v. Christina Elisabeth Stechman geb. 23.06.1904.
Er heiratet Anneke Snijders.
vii. Elizabeth Stechman geb. 17.08.1907.
viii. Cornelia Stechman geb. 10.04.1909 in Amsterdam, gest. 1946.
x. Dina Stechman geb. 31.05.1913.
Dies sind meine Großeltern. Ik habe sie nie gesehen. Von ihnen habe ich nur ein Foto.
Er heiratet (1) Christina Elizabeth Heijnings, 10.08.1898 in Amsterdam, geb. 02.05.1877 in
Amsterdam, gest. 09.08.1941 in Amsterdam.
Kinder:
i. Alida Maria Helena Stechman geb. 17.09.1898.
ii. Jan Stechman geb. 02.12.1899.
iii. Helena Christina Stechman geb. 08.09.1901 in Amsterdam, gest. 28.04.1957 in
Amsterdam, beerdigt 02.05.1957 in Amsterdam.Sie heiratet Dirk Gijzelaar, 17.02.1927 in Amsterdam, geb. 17.03.1895 in Amsterdam.
iv. Frederik Stechman geb. 25.09.1902 in Amsterdam.
v. Christina Elisabeth Stechman geb. 23.06.1904.
vi. Hermanus Dirk Stechman geb. 20.06.1906 in Amsterdam, gest. 22.09.1995 in Kats
(Zld). Fahrensgeselle, Erdarbeiter, Btg. Dienstpl. (Ausserordentl. Dienstpflicht)Er heiratet Anneke Snijders.
vii. Elizabeth Stechman geb. 17.08.1907.
viii. Cornelia Stechman geb. 10.04.1909 in Amsterdam, gest. 1946.
Sie heiratet Johannes Hubertus van Caem, 26.10.1930 in Amsterdam, geb. um
1907.
ix. Gerardus Andreas Stechman geb. 22.07.1911 in Amsterdam, gest. 18.03.1914 in
Amsterdam.x. Dina Stechman geb. 31.05.1913.
Er heiratet (2) Johanna Gezina Hoekstra, 14.08.1946 in Amsterdam, geb. 27.01.1877 in
Amsterdam,gest. 24.02.1961 in Amsterdam, beerdigt 01.03.1961 in Amsterdam.
Aus anderer Quelle: Johanna Gezina Hoekstra ist Partnerin von George Eduard Stechman.
(Siehe weiter unten)
Dies sind meine Großeltern. Ik habe sie nie gesehen. Von ihnen habe ich nur ein Foto.


Jan Dirk (?) Brouwer mit Jan, Tante Alie mit unbekannt, davor Dirk, rechts Hermanus Dirk, mein Großvater, mit Ine Marijke

Christina Elizabeth Heijnings, meine Großmutter
Alida Maria Stechman, Tochter von Jan Stechman und Alida Maria Bos, geb. 19.11.1885 in Amsterdam.
Sie heiratet Herman Aben, 25.10.1905 in Amsterdam.
Sie heiratet Herman Aben, 25.10.1905 in Amsterdam.
Alida Maria Helena Stechman, Tochter von Hermanus Dirk Stechman und Christina Elizabeth Heijnings, geb. 17.09.1898 in Amsterdam, gest. 01.12.1967 in Laren.
Sie heiratet Hidde (?) Brouwer, 10.05.1929, geb. um 1897.
Kinder:
i. Ferdinand Herman Brouwer geb. 16.11.1933 in Baarn.
ii. Tom Johan Brouwer geb. 07.07.1939.
iii. Xxx Brouwer geb. 21.12.1921.
Eine Schwester meiner Mutter, wahrscheinlich Tante Ali auf dem Foto bei Hermanus Dirk Stechman und Christina Elizabeth Heijnings.
Ich habe keinen einzigen Bruder und keine Schwester meiner Mutter gekannt, obwohl Alida Maria Helena wie wir in Laren wohnte.
Jan Stechman, Sohn von Hermanus Dirk Stechman und Christina Elizabeth Heijnings, geb. 02.12.1899 in Edam. Verlofg. (Urlaubgänger)
Er heiratet Jacoba Geertruida Dina Telling, geb. 08.12.1900 in Edam.
Kinder:
i. Christina Elisabeth Stechman geb. 26.08.1920 in Edam.
ii. Jansje Geertruida Stechman geb. 28.08.1922 in Edam.
iii. Jacoba Geertruida Stechman geb. 05.04.1926 in Edam.
Ein Bruder meiner Mutter.
Helena Christina Stechman geb. 08.09.1901 in Amsterdam, gest. 28.04.1957 in Amsterdam, beerdigt 02.05.1957 in Amsterdam.
Sie heiratet Dirk Gijzelaar, 17.02.1927 in Amsterdam, geb. 17.03.1895 in Amsterdam.
Sie heiratet Hidde (?) Brouwer, 10.05.1929, geb. um 1897.
Kinder:
i. Ferdinand Herman Brouwer geb. 16.11.1933 in Baarn.
ii. Tom Johan Brouwer geb. 07.07.1939.
iii. Xxx Brouwer geb. 21.12.1921.
Eine Schwester meiner Mutter, wahrscheinlich Tante Ali auf dem Foto bei Hermanus Dirk Stechman und Christina Elizabeth Heijnings.
Ich habe keinen einzigen Bruder und keine Schwester meiner Mutter gekannt, obwohl Alida Maria Helena wie wir in Laren wohnte.
Jan Stechman, Sohn von Hermanus Dirk Stechman und Christina Elizabeth Heijnings, geb. 02.12.1899 in Edam. Verlofg. (Urlaubgänger)
Er heiratet Jacoba Geertruida Dina Telling, geb. 08.12.1900 in Edam.
Kinder:
i. Christina Elisabeth Stechman geb. 26.08.1920 in Edam.
ii. Jansje Geertruida Stechman geb. 28.08.1922 in Edam.
iii. Jacoba Geertruida Stechman geb. 05.04.1926 in Edam.
Ein Bruder meiner Mutter.
Helena Christina Stechman geb. 08.09.1901 in Amsterdam, gest. 28.04.1957 in Amsterdam, beerdigt 02.05.1957 in Amsterdam.
Sie heiratet Dirk Gijzelaar, 17.02.1927 in Amsterdam, geb. 17.03.1895 in Amsterdam.
Eine Schwester meiner Mutter.
Frederik Stechman geb. 25.09.1902 in Amsterdam.
Ein Bruder meiner Mutter.
Christina Elisabeth Stechman, geb. 23.06.1904 in Amsterdam.
Sie heiratet Elbert Hooyberg, 28.08.1936(?).
Kinder:
i. Olga Hooyberg geb. 15.04.1933.
Eine Schwester meiner Mutter.
Hermanus Dirk Stechman geb. 20.06.1906 in Amsterdam, gest. 22.09.1995 in Kats (Zld). Fahrensgeselle, Erdarbeiter, Btg. Dienstpl. (Außerordentliche Dienstpflicht)
Er heiratet Anneke Snijders.
Ein Bruder meiner Mutter.
Elizabeth Stechman, geb. 17.08.1907 in Amsterdam, gest. 30.09.1999 in Laren NH. Aufenthaltsorte, Adressen: Amsterdam, Blaricum, Laren, Naarderstraat, Ericaweg 29. "Freie" Ehe 1939-1963, Ehe 1963-1969, Scheidung 1969.
Sie heiratet David Jan Farjon, 1963 in Laren NH, geb. 09.06.1898 in Amsterdam, gest.
Frederik Stechman geb. 25.09.1902 in Amsterdam.
Ein Bruder meiner Mutter.
Christina Elisabeth Stechman, geb. 23.06.1904 in Amsterdam.
Sie heiratet Elbert Hooyberg, 28.08.1936(?).
Kinder:
i. Olga Hooyberg geb. 15.04.1933.
Eine Schwester meiner Mutter.
Hermanus Dirk Stechman geb. 20.06.1906 in Amsterdam, gest. 22.09.1995 in Kats (Zld). Fahrensgeselle, Erdarbeiter, Btg. Dienstpl. (Außerordentliche Dienstpflicht)
Er heiratet Anneke Snijders.
Ein Bruder meiner Mutter.
Elizabeth Stechman, geb. 17.08.1907 in Amsterdam, gest. 30.09.1999 in Laren NH. Aufenthaltsorte, Adressen: Amsterdam, Blaricum, Laren, Naarderstraat, Ericaweg 29. "Freie" Ehe 1939-1963, Ehe 1963-1969, Scheidung 1969.
Sie heiratet David Jan Farjon, 1963 in Laren NH, geb. 09.06.1898 in Amsterdam, gest.
16.12.1989 in Laren NH.
Kinder:
i. Dunetschka Farjon geb. 16.08.1939 in Amsterdam.
ii. Aljosja Farjon geb. 05.03.1946 in Laren NH.
iii. Rodion Farjon geb. 18.01.1948 in Laren NH.
iv. Kolja Farjon geb. 09.02.1949 in Laren NH.
Kinder:
i. Dunetschka Farjon geb. 16.08.1939 in Amsterdam.
ii. Aljosja Farjon geb. 05.03.1946 in Laren NH.
iii. Rodion Farjon geb. 18.01.1948 in Laren NH.
iv. Kolja Farjon geb. 09.02.1949 in Laren NH.

Elizabeth Stechman stellt ihre Puppen im Altenheim Johanneshove in Blaricum aus.Sie hatte nach einer Möglichkeit gesucht ihre Puppen auszustellen. Herr Steenbeek, Direktor des Hauses, stellte einen Raum zur Verfügung. Das Haus bestand fünfunddreißig Jahre und eine Exposition bot sich im Rahmen dieses Ereignisses an.

Elizabeth Stechman mit Ruth, Dörthe, Tomke, Arne und Rodion
Cornelia Stechman geb. 10.04.1909 in Amsterdam, gest. 1946.
Sie heiratet Johannes Hubertus van Caem, 26.10.1930 in Amsterdam, geb. um 1907.
Eine Schwester meiner Mutter.
Gerardus Andreas Stechman geb. 22.07.1911 in Amsterdam, gest. 18.03.1914 in Amsterdam.
Ein Bruder meiner Mutter.
Dina Stechman, geb. 31.05.1913 in Amsterdam.
Sie heiratet Christoph Heinrich Ludolph Groen, 17.04.1935 in Amsterdam.
Ein schwerer Verkehrsunfall bei Muiden
Cornelia Stechman geb. 10.04.1909 in Amsterdam, gest. 1946.
Sie heiratet Johannes Hubertus van Caem, 26.10.1930 in Amsterdam, geb. um 1907.
Eine Schwester meiner Mutter.
Gerardus Andreas Stechman geb. 22.07.1911 in Amsterdam, gest. 18.03.1914 in Amsterdam.
Ein Bruder meiner Mutter.
Dina Stechman, geb. 31.05.1913 in Amsterdam.
Sie heiratet Christoph Heinrich Ludolph Groen, 17.04.1935 in Amsterdam.
Eine Schwester meiner Mutter.

In verschiedenen Zeitungen wird während mehrerer Tage über diesen Busunfall berichtet. Bei diesem Unfall kommen zwei Schwestern meiner Mutter ums Leben: Cornelia Stechman-van Caem, hier "Mevr. Caen" genannt, und Dina Stechman-Groen, hier "mevr. Steckman" genannt.
Jan Theodoor Stechman, geb. 11.08.1904 in Amsterdam. Zimmerman, 02.06.1915 Koog a/d Zaan.
Er heiratet (1) Agatha van Wijngaarden, 16.07.1930 in Amsterdam, geb. 16.01.1907.
Johannes Herman(us) Stechman, geb. 23.05.1906 in Amsterdam. Bildhauer, 02.06.1915 Koog a/d Zaan.
Nelly Louise Stechman, geb. 07.11.1912 in Velsen.
Johanna Elisabeth Stechman, geb. 05.07.1903 in Amsterdam. Kinderfräulein, 02.06.1915 Koog a/d Zaan, 05.02.1935 Paris, Rue des Paumiers.
Kinder:
i Serwet Stechman geb. 11.06.1923.
i Serwet Stechman geb. 11.06.1923.
Er heiratet (1) Agatha van Wijngaarden, 16.07.1930 in Amsterdam, geb. 16.01.1907.
Kinder:
i. Adinda Agatha Louise7 Stechman geb. 30.10.1927.
ii. Robert Jacobus Theodoor Stechman geb. 04.06.1929.
iii. Louise Henriëtte Agatha Stechman.
Er heiratete (2) Gersina Johanna Looij, 20.10.1953 in Amsterdam, geb. 09.01.1900 in
Amsterdam. Sie wurden geschieden am 23.05.1977 in Amsterdam.
Amsterdam. Sie wurden geschieden am 23.05.1977 in Amsterdam.
Er heiratet Maria Helene Winkler, geb. 14.04.1908 in Bottrop, Deutschland.
Kinder:
i. Adelheid Stechman geb. 07.02.1933.
ii. Hermina Theodora Stechman geb. 21.05.1934.
iii. Elsje Stechman geb. 26.01.1935(?).
George Eduard Stechman, geb. 14.06.1911 in Beverwijk, gest. 04.06.1980 in Amsterdam, beerdigt 09.06.1980 in Amsterdam.
Er heiratet Hendrika Augusta van Caem, 24.08.1937 in Sloterdijk, geb. 24.08.1912 in
Amsterdam.
Nelly Louise Stechman, geb. 07.11.1912 in Velsen.
Christina Elisabeth Stechman), geb. 26.08.1920 in Edam.
Jansje Geertruida Stechman, geb. 28.08.1922 in Edam.
Sie heiratet Jacob Baks.
Kinder:
i. Olga Baks.
Jansje Geertruida Stechman, geb. 28.08.1922 in Edam.
Jacoba Geertruida Stechman, geb. 05.04.1926 in Edam.
Serwet Stechman,geb. 11.06.1923 in Amsterdam.
Serwet Stechman,geb. 11.06.1923 in Amsterdam.
Adinda Agatha Louise Stechman, geb. 30.10.1927.
Robert Jacobus Theodoor Stechman, geb. 04.06.1929 in Nieuwer-Amstel, Amstelveen, gest. 09.02.2005 in Amsterdam.
Louise Henriëtte Agatha Stechman, geb. in Amsterdam.
Adelheid Stechman, geb. 07.02.1933 in Amsterdam.
Hermina Theodora Stechman, geb. 21.05.1934 in Amsterdam.
Elsje Stechman, geb. 26.01.1935(?) in Amsterdam.


